2022考研网报这些问题要注意!递上详细攻略~

文章来源:南京华章教育 发布时间:2021.09.17 阅读量:2156


2027MPAcc备考交流群

2027MPAcc备考交流群

加入QQ群

2022全国硕士研究生招生考试网上报名时间:

预报名:

2021年9月24日至9月27日,每天9:00-22:00

正式报名:

2021年10月5日至10月25日,每天9:00-22:00

届时考生可登陆“全国硕士研究生招生考试网上报名平台”进行报名

 

研招统考网报共分为“填写考生信息”和“填写报考信息”两大步骤, “填写考生信息”功能已于昨日(9月16日)开通,填写完毕提交信息后,在预报名或正式报名时仅填写报考信息即可。

 

2022研招网报流程图


网报.jpg


2022研招网报注意要点
MBA报考注意要点

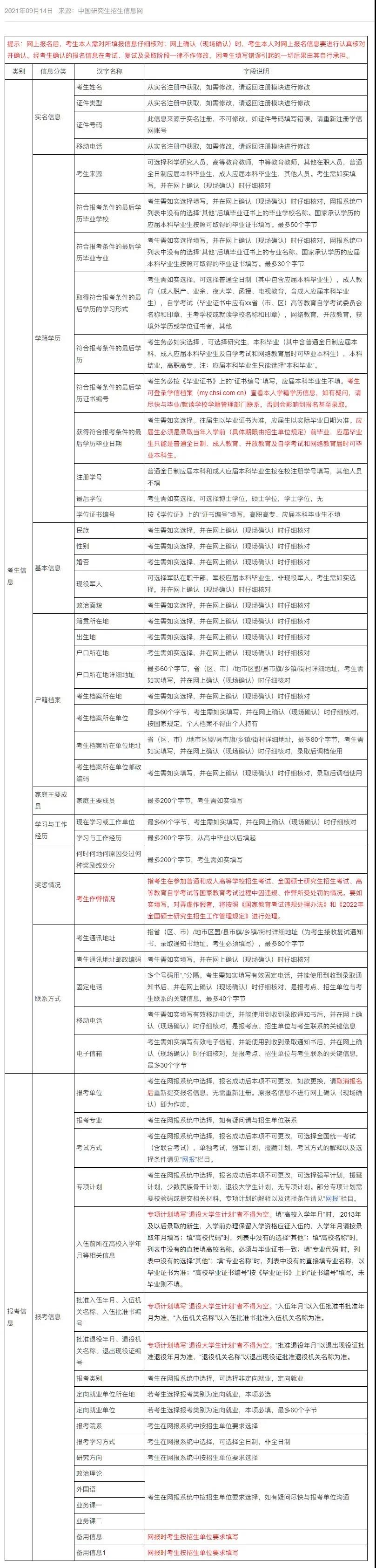
2022年考研统考考生需准备的网报信息
网报信息

网上报名需要填写或选择的内容以及要求,除明确说明可不填写外,其他均为必填选项,考生要提前准备,以免在网报期间由于单个页面停滞时间过长导致报名失败。
 
下面就网上报名相关问题华章君为大家做了总结:
 
什么是预报名?
预报名和正式报名同样有效。预报名的目的一方面是帮助考生了解报名流程,另一方面则是缓解集中报名造成的网络访问高峰。

一定要进行预报名吗?
预报名不是必须的,考生可以在正式报名期间进行报名。每个报考点的考生容纳量有限,所以报考点报满了,晚报的就不可以选择这个报考点了哦。如果有同学在预报名期间已经生成了报名号,且完成报名缴费,那么在正式报名时不需要重复报名。
 
网报填写的信息可以修改吗?
报考点、招生单位、考试方式等重要信息是不能修改的,如需修改,请取消报名,重新填报。其他信息考生可在报名时间内进行修改,若无法完成修改,请关注页面提示的原因。
 
报考点应如何选择?
应届本科毕业生原则上应选择就读学校所在地省级教育招生考试机构指定的报考点办理网上报名和现场确认手续。其他考生(含工商管理、公共管理、旅游管理、工程管理等专业学位考生)应选择工作或户口所在地省级教育招生考试机构指定的报考点办理网上报名和现场确认手续。若想了解自己的情况是否可以选择某个报考点,要关注该报考点及报考点所在省级教育招生考试机构发布的公告,了解该报考点可接收的考生范围。
 
报考点是否会报满?
会的,选择报考点时,提示“报考点已满”即已报满。建议报名的考生尽快选择其他符合要求的报考点进行填报。
 
选择不了报考点,提示“无匹配的报考点”,也是因为报满了吗?
不是,一般是考生的报名信息在该省份没有匹配的报考点。请选择符合要求的其他省份报考点。或社保证明等材料即可,具体需要提供啥材料看网报公告的要求。
 
定向还是非定向怎么选择?
正常情况下选择非定向,除非你有工作单位的,工作单位推荐你来读研,之后你回到工作单位,选择委培;如果你是有合同单位,并且学费由单位出,那么选择定向。
 
往届生档案派回原籍,档案所在地写哪?
档案所在地,一般为人才市场等地方。不确定的建议打电话咨询一下。
 
考生通讯地址、联系方式重要吗?
通讯地址为考生接收复试通知书、录取通知书的有效地址,必须准确填写。联系方式请填写可随时联系的电话。
 
如何判断网报是否成功?
统考网报结束后将生成9位数字的报名号。对于选择了无需网上缴费省份的报考点的考生而言,只要生成了报名号即表明报名成功。对于选择了须网上缴费省份的报考点的考生,生成报名号后,还需成功交费后才算报名成功。
 
生成报名号以后,可以等等再交费吗?
如确定选择该考点,建议在网报期间及时交费,以免报考点已满,无法交费。
注意:部分省份要求考生在网上报名(含预报名)期间进行网上缴费,其他省份一律在考研现场确认时缴费。网上报名期间都可以进行网上支付,特殊要求注意关注各省发布的网报公告。
 
交费以后考生还应注意什么?
网报结束,初试之前,这中间考生要先进行现场确认,确认通过的考生才能打印准考证参加考试。关注报考点发布的现场确认时间及要求,在规定时间内携带材料参加现场确认。
 
2022考研日程表
预报名:
9月24日至9月27日,每天9:00—22:00
网上报名:
10月5日 至10月25日,每天9:00—22:00
网上确认(现场确认):
11月上旬(以报考点公告为准)
打印准考证:
12月18日至12月27日
考研初试:
2021年12月25日
上午 8:30—11:30 管理类综合能力
下午 14:00—17:00 英语二



您可能感兴趣的课程:

MPAcc资讯热点资讯

预约公开课送豪礼

现在预约赠送网课

立即报名